“第二届广东省智慧水利创新大赛——广汇源杯”圆满闭幕
12月11日,永利官网与广东省水利学会、深圳市广汇源水利建筑工程有限公司共同主办的“第二届广东省智慧水利创新大赛——广汇源杯”决赛以线上线下相结合的形式顺利举行,圆满闭幕。广东省水利厅人事处副处长、三级调研员、广东省水利学会副理事长张世发,广东省水利厅农水农电处二级调研员、广东省水利学会秘书长张益,深圳市水利工程行业协会会长、深圳市广汇源水利建筑工程有限公司总经理吴红军,永利官网党委书记曹新,副院长林凯荣教授等多位专家嘉宾出席闭幕式。
曹新书记代表学院在致辞中对参加比赛的各位来宾和参赛选手表示热烈欢迎,他指出,本次比赛为相关专业同学和老师围绕智慧水利创新提供了交流平台,见证了各位选手在参赛过程中的成长,也让同学们对智慧水利有了更深入的了解。

▲曹新书记致辞
深圳市广汇源水利建筑工程有限公司吴红军总经理指出,创新之路永无止境,相关科研成果的落地转化也需要加快,须推广至行业、社会和市场。

▲吴红军总经理讲话
国家重点研发计划项目首席科学家陈晓宏教授表示,该大赛意义重大,当今人工智能广泛应用于各个领域,大赛许多项目将机器学习与水利创新融合起来,有利于水利行业的发展。专家组组长黄国如教授对大赛进行点评,指出本次大赛项目丰富,应用领域广泛,创新能力突出,并宣读了比赛结果。广东省水利厅人事处张世发副处长对大赛作总结,向参赛选手们的专业探究精神表示肯定,希望大家为广东水利事业的发展贡献智慧和力量。

▲陈晓宏教授讲话

▲张世发副处长讲话
下一届高校举办方华南农业大学水利与ylzzcom永利总站线路检测丛沛桐院长表示,将会把下一届大赛办得更好,期待在美丽的华南农业大学与大家相聚!
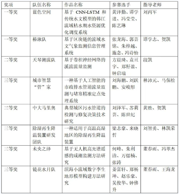
本次大赛共吸引了广东省内外20所高校的69支队伍报名参赛,经过初赛和复赛,32 个优秀参赛作品获奖。其中,一等奖2项,二等奖6项,三等奖18项,优秀奖6项。永利官网共有8支队伍晋级复赛,获得一等奖2项,二等奖1项,三等奖5项。
永利官网学生获奖情况如下:

